Kategorie: Ozvučení a elektronika

Aktivní, pasivní, fantom...

V diskusích se často objevují pojmy jako aktivní či pasivní snímač, příp. elektronika. Bohužel se toto označení používá velmi často nesprávně, což vede k naprosto zavádějícím závěrům. Jak to tedy vlastně je?

Pasivní systém zpravidla obsahuje jen samotný snímač s případnými korekčními obvody a nastavením úrovně. V kytaře není žádná baterie, není tam ani žádná elektronika, vyžadující napájení. Korekční obvody mohou být jen velmi jednoduché a obsahují pouze pasivní RC členy, tedy obvody, složené pouze z odporů (rezistorů) či potenciometrů a kondenzátorů. Obvody RLC (tedy obvody, složené z odporů/potenciometrů, kondenzátorů a cívek) se vyskytují jen velmi vzácně. Induktivní snímač se do korekčních obvodů nepočítá, naopak nepříznivé vlivy indukčnosti cívky snímače bývá nutné kompenzovat.

Výhodou je jen to, že v kytaře není baterie. Nemusíme se starat o to, je-li dostatečně nabitá a jestli vydrží celé vystoupení, nehrozí nebezpečí, že by baterie "vytekla" dovnitř kytary a způsobila její nevratné poškození. Nevýhod je však mnoho - nejhorší situace nastává v případě pasivního piezosnímače, kdy je k vlastnímu piezoelementu (který má velmi vysokou impedanci* kapacitního charakteru) přímo připojena nejen kabeláž uvnitř kytary, ale i celý kabel, spojující kytaru s předzesilovačem (preampem) nebo dokonce s celým aparátem. O mnoho lepší to není ani v případě kontaktních mikrofonů nebo induktivních snímačů ("cívkáčů", humbuckerů). Vždy můžeme počítat s problémy s nedostatečnou úrovní výstupního signálu z kytary, které jdou většinou na vrub impedančního nepřizpůsobení a s brumem, nijak vzácné není ani rušení, způsobené vnějšími příčinami.

Pasivní snímání lze považovat jen za náhražkové, low end řešení a proto bude vždy lepší se mu vyhnout. Pokud ho však použijeme, nejsou tím vyloučeny špičkové výsledky, zejména při práci ve studiu. Vše záleží na péči zvukaře a na technické úrovni dalšího použitého zařízení.

Aktivní systém zahrnuje jak snímač, tak i příslušnou elektroniku, u které je vhodné, aby byla co nejblíž snímači. Odpadají problémy nejen s úrovní výstupního signálu a s impedančním přizpůsobením, ale i s brumy. Vlastní aparát může mít pouze vysokoúrovňové vstupy, čímž se lze snadněji vypořádat nejen s brumy a hluky (šumem), ale i případným rušením z vnějších zdrojů.

Mezi hudebníky panuje zcela mylný názor, že aktivní systém nutně musí znamenat baterie v kytaře. I když většina výrobců kytar i elektronických ozvučovacích systémů tento způsob napájení používá, nemusí tomu vždy být tak. Aktivní systém může mít vnější napájení a k vlastní elektronice uvnitř kytary ho lez přivést dvěma způsoby:

  1. zvláštním vodičem, pokud je použit stereo konektor. K propojení kytary s aparátem se zpravidla používá 1/4" jack (6,35 mm). Ten se vyskytuje jak v provedení mono, tak i stereo - tomu se občas říká TRS konektor (tip - ring - sleeve, tedy špička - kroužek - tělo. TRS tedy napovídá, jak takový konektor vypadá uvnitř).


Konektor typu TRS. Nahoře provedení stereo, dole mono. Označení částí a vývodů: 1 - tělo (angl. sleeve (rukáv)), používá se jako zem (kostra); 2 - kroužek (ring) se při stereo signálu využívá jako signálový vodič pravého kanálu. Za předpokladu mono systému je vhodný k využití pro přívod napájecího napětí; 3 - špička (tip) je při stereo signálu využita jako signálový vodič levého kanálu. U mono systému je to zpravidla "živý" signálový vodič; 4 - izolační mezikruží.

V profesionální praxi se požívají symetrické vstupy a symetrická vedení. Důvodem je potlačení soufázových proudů, které představují rušivé signály (indukované brumy, rušení z vnějších zdrojů). V případě delších propojovacích kabelů je použití symetrického vstupu a symetrické linky naprostou nutností. V symetrickém systému je TRS konektor zapojen tak, že kroužek (2) je tzv. invertovaná polarita, někdy "cold", neboli (-) a špička (1) je normální polarita "hot", čili (+). Samozřejmě, "živé" jsou oba vodiče.

  1. tzv. fantomovým napájením, kdy se k přivedení napájecího napětí využívá signálový vodič. Princip spočívá v tom, že zatímco signál z kytary je střídavé napětí, napájení je stejnosměrné. Stačí tedy oddělit střídavé napětí od stejnosměrného, což je velmi jednoduché - stačí kondenzátor. Kondenzátorem totiž střídavé napětí prochází, zatímco stejnosměrné nikoli.

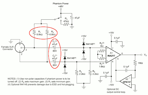
Fantomové napájení lze použít i u symetrických systémů. Bývá použito hlavně u kondenzátorových mikrofonů. Řešení bývá poměrně jednoduché, pouze oddělovací kondenzátory nemohou být obvyklé elektrolytické, ale je třeba použít buď bipolární elektrolyty, nebo lépe fóliové kondenzátory, které jsou však hůře dostupné a bývají drahé. Pro technicky zběhlejší čtenáře je zde schéma mikrofonního předzesilovače s možností fantomového napájení kondenzátorového mikrofonu. Tento předzesilovač se díky použitému integrovanému obvodu INA 217 (Texas Instruments/Burr-Brown) řadí k absolutní špičce.


Předzesilovač s možností fantomového napájení kondenzátorového mikrofonu. Červeně ohraničené jsou obvody fantomového napájení.
(pro zvětšení klikněte na obrázek)


Jen pro doplnění se zmíníme i o tzv. XLR konektorech. Na kytarách bývají vzácně, avšak často je najdeme na aparátech (zesilovačích, mixpultech apod.). Jsou mechanicky odolnější, protože byly vyvinuty speciálně pro použití v přenosové technice. Mohou být i vodotěsné a vyskytují se i vícepólová provedení (běžně do 8 pólů).



Trojpólový konektor XLR.



Zapojení trojpólového konektoru XLR: 1 - země (stínění); 2 - normální polarita ("hot"); 3 - invertovaná polarita ("cold"). Je třeba dát pozor na číslování vývodů u konektorů "samec" (male) a "samice" (female).

Pokud se používá fantomové napájení s XLR konektory, bývá zvykem používat vývod 3. Obvyklejší však bývá použití vícepólových konektorů se samostatně vedeným napájením dvěma oddělenými vodiči, tj. "země" slouží výhradně jako signálová země a (+) a (-) napájení je vedeno dvěma oddělenými vodiči. XLR konektory najdete většinou u symetrických systémů, lze říci, že pokud najdete na nějakém zařízení XLR konektory, je velmi pravděpodobné, že se jedná o symetrický systém. Uspořádání s odděleným napájením a zvláštní, oddělenou stejnosměrnou a signálovou zemí jako jediné zaručuje dokonalou symetrii systému, tedy optimální potlačení rušivých signálů.


Šestipólový konektor XLR.


Symetrický systém pro propojení kytary s aparátem (zesilovačem apod.), pokud je nutné použít dlouhý kabel (> 10 m). Zaručuje maximální oddělení soufázových proudů, tím i potlačení brumů a rušení z vnějších zdrojů.

Uvedená problematika pasivního a aktivního snímání rozhodně není jednoduchá. Pokud na vás připadla role kapelního zvukaře, není co závidět. Rozhodující je vědět, kde najít kvalitní informace, různé rady kamarádů nebo poznámky z diskusních fór vás dovedou většinou jen k dalším problémům. Asi nejlepší praktické rady vám může poskytnout technik přenosového vozu televize nebo profesionální zvukař. Jedním z nejlepších informačních zdrojů jsou články Jima Browna, publikované na stránkách jedné z renomovaných firem, zabývajících se zvukem - Audio Systems Group, Inc. z Chicaga. Zde najdete návody na řešení většiny problémů, se kterými se můžete setkat a spoustu unikátních informací, které se jinde nedozvíte.


Vydáno: 22.12.2010 19:47 | 
Přečteno: 962531x | 
Autor: Martin
 | Hodnocení:

Komentáře rss

Přidat komentář >

Nebyly přidány žádné komentáře.